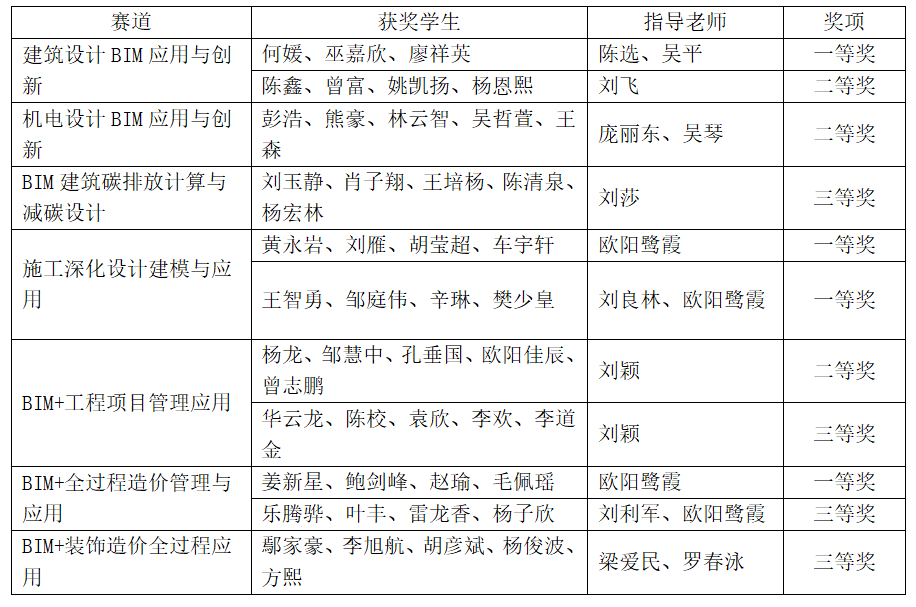
近日,第十一届国际高校BIM毕业设计创新大赛结果揭晓,我校建筑工程学院学生凭借扎实的专业知识、创新的设计思维和出色的实践能力,在众多参赛队伍中脱颖而出,一举斩获一等奖4项、二等奖3项、三等奖4项、优秀奖2项,创造我校在该赛事中的历史最佳成绩,实现了新的突破。

BIM(建筑信息模型)技术作为建筑行业数字化转型的核心技术,在工程建设全生命周期管理中发挥着重要作用。本次大赛吸引了全国不少高校的建筑工程相关专业学生参赛,竞争异常激烈。参赛项目涵盖了建筑设计、施工管理、工程造价等多个领域,全面考察了学生对BIM技术的综合应用能力。
在本次参赛过程中,学院高度重视,精心筹备。师生们克服重重困难,反复打磨作品,不断优化设计方案。学生们充分利用课余时间,深入研究BIM技术,积极探索创新应用,将理论知识与实践操作紧密结合,在一次次修改和完善中提升作品质量。此次在BIM毕业设计大赛中取得的优异成绩,是建筑工程学院长期以来重视实践教学、深化产教融合、推进教学改革的成果体现。学院将始终坚持以赛促学、以赛促教、以赛促创,将学科竞赛与人才培养紧密结合,不断提升学生的创新能力和实践能力,为社会培养了一大批高素质、应用型建筑工程专业人才。(文/图:梁爱民 审核:陈京平、王文峰)